四川2022年秋采用“3+1+2”模式,这些“新”变化你得知道~

发布时间:2022-06-27 发布者:

6月27日上午,四川省教育厅举行高考综合改革新闻通气会。会上,四川省教育厅发布《四川省深化普通高等学校考试招生综合改革实施方案》,明确2022年启动高考综合改革,2025年整体实施,形成分类考试、综合评价、多元化录取的高等学校考试招生模式,健全促进公平、科学选才。改革后,不再实行文理分科,采用“3+1+2”模式。这就意味着,四川今秋入学的高一学子将进入“新高考”备战。

微信图片_20220627160814.png

究竟“新高考”政策改革的意义是什么?它的“新”在哪里?即将走进高中校门的准高一新生们,作为川内第一批“吃螃蟹”的学子,到底应该怎样选科?

接下来让小佳一一为大家解答:

一、“新高考”政策的意义

“新高考”政策是以习近平新时代中国特色社会主义思想为指导,认真贯彻落实党的十九大和十九届二中、三中、四中、五中全会精神,按照全国教育大会部署,全面贯彻党的教育方针,落实立德树人根本任务,培养德智体美劳全面发展的社会主义建设者和接班人。对于社会、学校和个人来说,“新高考”改革都有着重要的意义:

1)突破传统育人模式

“新高考”教育改革,就在于全面回归“以人为本,以生为本”的素质教育教学模式,推进普通高中学业水平考试和学生综合素质评价,培育适合适应于新世纪新世界创新型实践型竞争型人才。本次教育改革,突破了传统的育?模式,大幅削弱了以往“应试教育”“题海战术”“考本主义”的影响,坚持以学生为中心,为不同层次、不同类型的受教育者提供个性化、多样化、高质量的教育服务,促进学生主动学习、释放潜能、全面发展,让?考发掘更多的综合?才。

2)给学生更多自主选择权

新?考改?,让考试变得更加公正公开,更有利于培养个性化?才,挖掘综合?平更强的学?。高考成绩不再是大学招生的唯一考量,而是参考学生综合素质评价结果,有效避免了?考定终?的局限,为学生提供了更多发展潜能的机会。同时,把“人生选择权”前置了,让学生从高二甚至高一就开始考虑毕业后的方向,到底是选择自己擅长的科目还是便于填志愿的科目,这相当于把选择权交给了每一个考生。

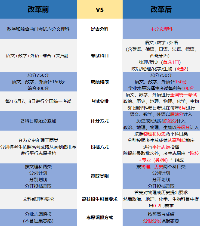
二、“新高考”的“新”在哪里?

小佳通过一张图,让你看懂新高考“新”在哪里:

02.png

此外,最大的改变在于赋分形式的改变。改革之前,考生的分数即为卷面得分,而高考改革之后采取“等级赋分”,什么是等级赋分,小佳带你两张图片学会等级赋分计算:

04.png

06.png

从新高考政策的各种变化中可以看出,社会对于人才的需求更加追求专业化,对于学校来说更需要特色化教学,对于学生来说可以依据自己的特长、兴趣爱好来选择相关科目。这就要求学生进行生涯规划,让自己进入高中那一刻就对自己的学业、未来职业目标有清晰的规划。

三、如何选科?

新高考政策最显著一点变化就是取消文理分科,采用“3+1+2”选科模式,“3”为语文、数学、外语,为必考科目,每科150分。“1”为物理和历史2选1,分值100分。“2”则为政治、地理、化学、生物中4选2,每科100分。

05.png


对于今秋就要走进高中课堂的学生来说,如何选科就成为了他们即将面对的一个难题。在明确如何选科之前,要明白“新”、“旧”高考最大的差别:

改革之前的高考模式是补短的考试,学生哪科差就针对性地加强学习。而新高考改革之后的模式则是扬长的考试,对于学生有优势的科目,在新高考模式下更能发挥出自身的优势。

新高考模式下,学生究竟如何选科?

1)了解自身优势,按照优势选科

上面说到新高考是扬长的考试,想要在考试中脱颖而出,就需要清楚知道自己的优势是哪些科目,优先选择自身的优势科目。

2)提前生涯规划,进行科学选科

每个人心中都有自己的目标,或是成为医生,或是成为律师,或是成为创业领导者......不同的职业需要学习不同的专业,不同的专业则需要进行不同的选科。

目标职业其实就是自身兴趣爱好倾向的表现,对于不清楚自身兴趣爱好的学生来说,可以通过完成生涯测评来明确。

(PS:欢迎大家拨打乐鱼官网登陆入口-江油佳元生涯教育中心热线,详细了解:0816-2159333)

结合自身兴趣爱好与目标职业的选科更为科学,也是更为适合学生自己的选科哟!

3)了解高校招生途径,明确升学路径,结合目标院校或相关专业进行选科

通往大学的路不只有一条,学生可以通过自身相关情况选择适合自身的升学路径。

微信截图_20220627183143.png

对于大多数学生来说,普通高等学校招生全国统一考试是升学的常见路径。但是在这条路径中,学生应该提前明确自己想要学习哪一专业,根据专业录取要求在高一时进行选科。可以根据下图了解对于选修科目有要求的专业:

07.png

新高考模式的施行是挑战也是机遇,在这样的背景下,更能展现出自我特色。各位学子更应在此时做好准备,深入了解新高考,认真分析新高考政策内容,发现自己的优势及兴趣,结合新高考政策要求,做到心中有数,坦然迎接金秋新学期!


乐鱼官网登陆入口 SZ: 300559

%

截至0000-00-00 00:00:00

联系乐鱼官网

电话:400-653-6661 028-85925583

邮箱:jfkj@www.zgbashang.com

地址:成都市武侯区武科西二路188号

Copyright © 2002-2026 乐鱼官网登陆入口 版权所有    乐鱼官网备案号备案号:蜀ICP备12021789号-1   技术支持:乐鱼官网登陆入口  网站地图
友情链接:ng电子游戏  电竞竞猜官网  环球体育官网  jinnianhui金年会  ng电子游戏  摩根娱乐  电竞竞猜官网  米兰体育app官网  乐鱼体育官网  jinnianhui金年会